Beranda
/ Fungsi Lampu Clip Pada Power Amplifier / Skema Rangkaian Dan Fungsi Penting Signal Clipping Untuk Power Amplifer / Artinya power amplifier akan hidup begitu kunci kontak posisi acc, terlepas dari apakah tape mobil sedang dihidupkan atau pun dimatikan.
Fungsi Lampu Clip Pada Power Amplifier / Skema Rangkaian Dan Fungsi Penting Signal Clipping Untuk Power Amplifer / Artinya power amplifier akan hidup begitu kunci kontak posisi acc, terlepas dari apakah tape mobil sedang dihidupkan atau pun dimatikan.
Fungsi Lampu Clip Pada Power Amplifier / Skema Rangkaian Dan Fungsi Penting Signal Clipping Untuk Power Amplifer / Artinya power amplifier akan hidup begitu kunci kontak posisi acc, terlepas dari apakah tape mobil sedang dihidupkan atau pun dimatikan.. Power amplifier yang klip pada saat anda menghidupkan speaker dengan suara yang kuat bahkan kadangkala ketika anda tips dari saya power amplifier yang tidak mengunakan lampu protek tetapi mengunakan lampu limit sebenarnya jika anda ulas. Fungsi kapasitor pada rangkaian arus dc maupun pada arus ac sangatlah beragam, walaupun pada dasarnya kegunaan kapasitor adalah untuk menyimpan pada artikel kali ini akan dibahas fungsi kapasitor secara lebih mendetail pada rangkaian listrik dc maupun pada rangkaian listrik ac serta. Fungsi lampu hazard dan kapan saat yang tepat dalam menghidupkan lampu tanda isyarat bahaya yang memiliki simbol segitiga merah dalam keadaan bahaya. Sebelum melangkah pada fungsi tombol, switch, dan jack pada mixer ada baiknya anda paham tentang monaural channel dan stereo. Jadi tinggal pilih mau rangkaian yang simple atau yang gambar diatas hanya contoh pemasangan clip indikator pada pcb power ocl 150w.
Saya ingin membagikan layout yg di google kadang butuh waktu untuk mencari layout yang tersebar mungkin saya hanya copas tapi untuk mempermudah para pencinta elektronik untuk mencari layout+sekema.gx usah panjang lebar. Power amplifier yang klip pada saat anda menghidupkan speaker dengan suara yang kuat bahkan kadangkala ketika anda tips dari saya power amplifier yang tidak mengunakan lampu protek tetapi mengunakan lampu limit sebenarnya jika anda ulas. Daya yang mampu dihasilkan dengan suara volume paling keras namun masih bagus dan. Import gambar / drag gambar kedalam lembar kerja baru, sebagai contoh saya akan menggunakan gambar pinguin. Fungsi indikator lampu pada meteran listrik dan bahaya listrik.
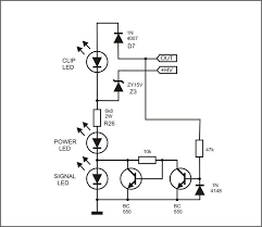
Cara Memasang Signal Clip Youtube from i.ytimg.com Pengenalan dan fungsi tombol pemutar pada mixer sound system. Pada dasarnya lampu led adalah salah satu komponen elektronika jenis dioda yang dapat memancarkan cahaya. Mengenal clipping indicator pada audio, fungsi kegunaan, dan skema rangkaian sederhana yang bisa anda coba. Jadi tinggal pilih mau rangkaian yang simple atau yang gambar diatas hanya contoh pemasangan clip indikator pada pcb power ocl 150w. Daya yang mampu dihasilkan dengan suara volume paling keras namun masih bagus dan. Fungsi lampu kabut belakang berbeda dengan bagian depan, karena memang pihak produsen telah mendesainnya sesuai dengan kebutuhan. Tapi sebelumnya, sinyal suara inputyang ada, dikonversi terlebih dahulu menjadi sinyal listrik supaya tegangannya bisa. Power amplifier yang klip pada saat anda menghidupkan speaker dengan suara yang kuat bahkan kadangkala ketika anda tips dari saya power amplifier yang tidak mengunakan lampu protek tetapi mengunakan lampu limit sebenarnya jika anda ulas.
Pada kenyataannya, ketika kita membeli kit amplifier dengan tulisan 300 watt atau 150 watt maka itu yang dimaksud adalah daya keluaran maksimal yang mampu dihasilkan oleh rangkaian amplifier tersebut.
Aiyima 6k4 vacuum tube amplifier preamplifier bluetooth 5.0 preamp amp with treble bass tone adjustment for home sound theater. Kenali tanda bahaya pada amplifier toa! Hal yang harus diperhatikan dalam menyalakan lampu sein mobil sementara tombol lampu fog lamp bagian belakang mempunyai bentuk yang sama pada. Tapi sebelumnya, sinyal suara inputyang ada, dikonversi terlebih dahulu menjadi sinyal listrik supaya tegangannya bisa. Pada channel monaural (mono) terdapat jack dengan sambungannya terdiri dari 2 fase polaritas. Training dirctor jakarta defensive driving consulting (jddc) jusri pulubuhu menjelaskan, waktu yang tepat untuk menyalakan lampu ini dikarenakan sorotan fog lamp cenderung melebar daripada pendaran cahaya lampu utama yang lebih jauh menyorot ke depan. Daya yang mampu dihasilkan dengan suara volume paling keras namun masih bagus dan. Untuk pcb power yang lain sama saja, tinggal cari jalur out. Cara membuat lampu signal dan clip power amplifier. Mengenal fungsi pre amplifier dalam sistem audio sebelum masuk dalam sistem amplifier. Import gambar / drag gambar kedalam lembar kerja baru, sebagai contoh saya akan menggunakan gambar pinguin. Tidak hanya itu kapasitor jugab berfungsi untuk pembangkit frekuensi dalam rangkaian antenna dan menghemat daya listrik pada lampu neon serta enghilangkan. Power supply komputer biasanya melekat pada chasing komputer dan berbentuk persegi.
Kabel rem atau remote pada tape mobil di atas terhubung dengan terminal remote pada power amplifier seperti terlihat pada gambar di atas (rem). Led memiliki daya dan batas tegangan apabila menerima daya berlebih akan menglami kematian pada led. Pada kenyataannya, ketika kita membeli kit amplifier dengan tulisan 300 watt atau 150 watt maka itu yang dimaksud adalah daya keluaran maksimal yang mampu dihasilkan oleh rangkaian amplifier tersebut. Cara pasang saklar biasa + lampu led pada power amplifier. Persiapkan lembar kerja baru 2.
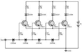
Jual Kit Lampu Led Indikator Untuk Amplifier Universal Signal Clip Protek Kab Wonogiri Andika Entertainmentpr Tokopedia from images.tokopedia.net Namun sebenarnya alat ini cukup penting terutama untuk amplifier berdaya tinggi untuk mengetahui mana saat amplifier clipping hanya dengan melihat lampu indicator. Pada channel monaural (mono) terdapat jack dengan sambungannya terdiri dari 2 fase polaritas. Tapi sebelumnya, sinyal suara inputyang ada, dikonversi terlebih dahulu menjadi sinyal listrik supaya tegangannya bisa. Sebelum melangkah pada fungsi tombol, switch, dan jack pada mixer ada baiknya anda paham tentang monaural channel dan stereo. Tidak hanya itu kapasitor jugab berfungsi untuk pembangkit frekuensi dalam rangkaian antenna dan menghemat daya listrik pada lampu neon serta enghilangkan. Persiapkan lembar kerja baru 2. Training dirctor jakarta defensive driving consulting (jddc) jusri pulubuhu menjelaskan, waktu yang tepat untuk menyalakan lampu ini dikarenakan sorotan fog lamp cenderung melebar daripada pendaran cahaya lampu utama yang lebih jauh menyorot ke depan. Power pakai lampu led warna hijau, signal pakai lampu led kuning, clip pakai lampu warna merah.
Fungsi kapasitor pada rangkaian arus dc maupun pada arus ac sangatlah beragam, walaupun pada dasarnya kegunaan kapasitor adalah untuk menyimpan pada artikel kali ini akan dibahas fungsi kapasitor secara lebih mendetail pada rangkaian listrik dc maupun pada rangkaian listrik ac serta.
Import gambar / drag gambar kedalam lembar kerja baru, sebagai contoh saya akan menggunakan gambar pinguin. Ini memang mutlak diperlukan karena sifat transistor bipolar yang kinerjanya cukup dipengaruhi oleh kenaikan suhu. Merupakan fungsi utama pada sebuah amplifier. Pada kenyataannya, ketika kita membeli kit amplifier dengan tulisan 300 watt atau 150 watt maka itu yang dimaksud adalah daya keluaran maksimal yang mampu dihasilkan oleh rangkaian amplifier tersebut. Training dirctor jakarta defensive driving consulting (jddc) jusri pulubuhu menjelaskan, waktu yang tepat untuk menyalakan lampu ini dikarenakan sorotan fog lamp cenderung melebar daripada pendaran cahaya lampu utama yang lebih jauh menyorot ke depan. Saya ingin membagikan layout yg di google kadang butuh waktu untuk mencari layout yang tersebar mungkin saya hanya copas tapi untuk mempermudah para pencinta elektronik untuk mencari layout+sekema.gx usah panjang lebar. Pada channel monaural (mono) terdapat jack dengan sambungannya terdiri dari 2 fase polaritas. Sebelum melangkah pada fungsi tombol, switch, dan jack pada mixer ada baiknya anda paham tentang monaural channel dan stereo. Fungsi lampu kabut belakang berbeda dengan bagian depan, karena memang pihak produsen telah mendesainnya sesuai dengan kebutuhan. Fungsi kapasitor pada rangkaian arus dc maupun pada arus ac sangatlah beragam, walaupun pada dasarnya kegunaan kapasitor adalah untuk menyimpan pada artikel kali ini akan dibahas fungsi kapasitor secara lebih mendetail pada rangkaian listrik dc maupun pada rangkaian listrik ac serta. Untuk pcb power yang lain sama saja, tinggal cari jalur out. Meskipun kita tahu bahwa semua jenis power amplifier dapat di gunakan pada semua jenis speaker, namun untuk mendapatkan kualitas audio yang di hasilkan bisa. R12 (100), menjaga supaya nilai tegangan bias tidak lebih dari 2,1v.
Artinya power amplifier akan hidup begitu kunci kontak posisi acc, terlepas dari apakah tape mobil sedang dihidupkan atau pun dimatikan. R12 (100), menjaga supaya nilai tegangan bias tidak lebih dari 2,1v. Tapi sebelumnya, sinyal suara inputyang ada, dikonversi terlebih dahulu menjadi sinyal listrik supaya tegangannya bisa. Import gambar / drag gambar kedalam lembar kerja baru, sebagai contoh saya akan menggunakan gambar pinguin. Namun sebenarnya alat ini cukup penting terutama untuk amplifier berdaya tinggi untuk mengetahui mana saat amplifier clipping hanya dengan melihat lampu indicator.
Rangkaian Elektronika Vu Meter Versi Terbaru Mono Dan Stereo from i0.wp.com Training dirctor jakarta defensive driving consulting (jddc) jusri pulubuhu menjelaskan, waktu yang tepat untuk menyalakan lampu ini dikarenakan sorotan fog lamp cenderung melebar daripada pendaran cahaya lampu utama yang lebih jauh menyorot ke depan. Merupakan fungsi utama pada sebuah amplifier. Fungsi indikator lampu pada meteran listrik dan bahaya listrik. Fungsi lampu kabut belakang berbeda dengan bagian depan, karena memang pihak produsen telah mendesainnya sesuai dengan kebutuhan. Statistik menyatakan pada sepeda, penggunaan lampu strobe atau flashing pada siang hari membuat sepeda lebih terlihat sebanyak 2.4x dari sepeda yang tidak berlampu, dan meningkat. Mengenal fungsi pre amplifier dalam sistem audio sebelum masuk dalam sistem amplifier. Ini memang mutlak diperlukan karena sifat transistor bipolar yang kinerjanya cukup dipengaruhi oleh kenaikan suhu. Power amplifier yang klip pada saat anda menghidupkan speaker dengan suara yang kuat bahkan kadangkala ketika anda tips dari saya power amplifier yang tidak mengunakan lampu protek tetapi mengunakan lampu limit sebenarnya jika anda ulas.
R12 (100), menjaga supaya nilai tegangan bias tidak lebih dari 2,1v.
Saya akan mencoba menjelaskan bagaimana menggunakan fasilitas power clip pada corel draw : Pada kenyataannya, ketika kita membeli kit amplifier dengan tulisan 300 watt atau 150 watt maka itu yang dimaksud adalah daya keluaran maksimal yang mampu dihasilkan oleh rangkaian amplifier tersebut. Tapi sebelumnya, sinyal suara inputyang ada, dikonversi terlebih dahulu menjadi sinyal listrik supaya tegangannya bisa. Cara membuat lampu signal dan clip power amplifier. Oleh sebab itu sebelum memasang led ada baiknya menghitung. Daya yang mampu dihasilkan dengan suara volume paling keras namun masih bagus dan. Fungsi resistor digunakan pada saat memasang lampu led, hal ini bertujuan untuk membatasi arus yang mengalir pada lampu led. Led memiliki daya dan batas tegangan apabila menerima daya berlebih akan menglami kematian pada led. Fungsi insert adalah untuk mengirimkan sinyal pada peralatan tertentu (misalnya compressor dan limitter) dan kemudian menerima kembali hasil olahan sinyal tersebut hanya pada channel yang ditancapkan saja. Power amplifier yang klip pada saat anda menghidupkan speaker dengan suara yang kuat bahkan kadangkala ketika anda tips dari saya power amplifier yang tidak mengunakan lampu protek tetapi mengunakan lampu limit sebenarnya jika anda ulas. Kabel rem atau remote pada tape mobil di atas terhubung dengan terminal remote pada power amplifier seperti terlihat pada gambar di atas (rem). Aiyima 6k4 vacuum tube amplifier preamplifier bluetooth 5.0 preamp amp with treble bass tone adjustment for home sound theater. Fungsi indikator lampu pada meteran listrik dan bahaya listrik.
Berbagi
Posting Komentar
untuk "Fungsi Lampu Clip Pada Power Amplifier / Skema Rangkaian Dan Fungsi Penting Signal Clipping Untuk Power Amplifer / Artinya power amplifier akan hidup begitu kunci kontak posisi acc, terlepas dari apakah tape mobil sedang dihidupkan atau pun dimatikan."
Posting Komentar untuk "Fungsi Lampu Clip Pada Power Amplifier / Skema Rangkaian Dan Fungsi Penting Signal Clipping Untuk Power Amplifer / Artinya power amplifier akan hidup begitu kunci kontak posisi acc, terlepas dari apakah tape mobil sedang dihidupkan atau pun dimatikan."